2025 Local Presidents’ Conference

📅 When: April 10-13, 2025
📍 Where: Hotel Saskatchewan, Regina, Saskatchewan

Program

Workshop: Local AGM's

Workshop: Local Union Management Consultation Committees (LUMCC)

Presentation: Duty of Fair Representation - Douglas Hill

Presentation: Grievance Handling - Denis McCarthy

Presentation: Pathway to Convention

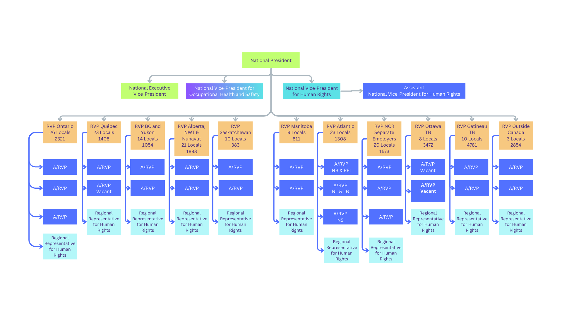
Structural Review

Resolution from 2023 Convention:

Amended CS 7
Structural Review of UNE
Submitted in English

The Committee recommends concurrence.
The Union of National Employees will review the structure of the UNE and the effectiveness of the current regional system  with intent to unify the responses put forward to manage actions regarding multi-region sectors.
Amended to: The Union of National Employees will review the structure of the UNE and the effectiveness of the current regional system.

Because employers such as the Passport Program use the regional structure of the UNE to leverage their position by advancing their mandates in regions where UNE representation is not familiar with the program.
Because the current regional structure has inequitable/unbalanced representation at the national executive and at convention. This includes regional seminars.


Committee Rationale:
The committee noted that the last structural review was performed in 2005 and believes the proposed resolution provides an opportunity to examine our structure. The Committee believes we have grown since then and the time is now for the component to undergo a structural review to better serve the membership. The committee further believes that the review may foster resolutions for structural changes to the 2026 UNE Triennial Convention.
Cost of Resolution:
This represents a dues rate increase of 0.0047 - 0.0101%.
This represents a dues increase of $0.25 - $0.53 per month per deductee.
Moved by: Yann Boudreau    Seconded by: Lisa Gregory

 

 

 

 

© 2025 UNE
Contact Us Webmail